Schmitronic

Réparations d'appareils électroniques vintage



Remise en route d'enceintes 3a Andante ultra lineaire

Arrivent 2 baffles "asservis", des Andante Ultra Lineaire de la marque française 3a, fabriquant renommé. Le fondateur Daniel Dehay a déposé plusieurs brevets et est surtout connu pour avoir mis au point des enceintes dont un circuit actif "corrige" la distorsion (non linéarité) des haut-parleurs. Absolument tous les détails de la vaste gamme et les explications acoustiques et techniques se trouvent sur 2 sites internet :

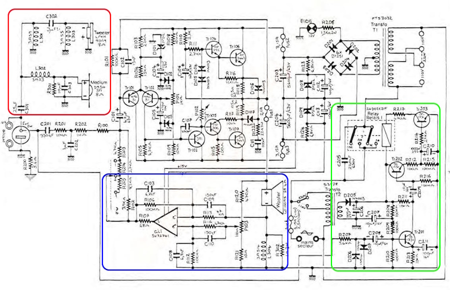
Les baffles reçoivent le signal de sortie HP d'un ampli stéréo classique. Ce sont des 3 voies, dont les HPs médiums et tweeters sont alimentés classiquement après des filtres passe-haut tout aussi classiques (en haut à gauche sur le schéma ci-dessous, entouré en rouge). Seules les basses sont réamplifiées et asservies via un circuit "retour" (en bas au milieu, en bleu). Un petit circuit de veille allume et éteint l'ampli basse en fonction de la présence ou non d'un signal audio (en bas à droite, en vert). Lire l'article technique complet ici.

Le schéma complet

Je constate que les 2 enceintes acquises par mon client ne proviennent pas du même lot : l'entrée sur une est constituée de bornes à ressort HP et l'autre est équipée d'une fiche DIN-HP. La remise en route est simple : un porte fusible était abîmé sur un et l'autre a demandé le remplacement d'un condensateur. Mais à l'écoute le son est légèrement différent sur un des 2 : les basses sont moins nettes, moins "claquantes". J'imagine 2 causes possibles : condos fatigués ou calibration de l'asservissement incorrecte.

L'électronique interne, alims en bas et ampli en haut

Le plus simple est de vérifier d'abord la calibration. Le nombre de modèles inventés et les infos disparates trouvées me laissent perplexes. Et je n'aime pas suivre des "recettes" sans comprendre ce qui se passe et ce que je fais. Heureusement un forum mentionne quelqu'un qui s'y connait : Mastercontrol sur le Leboncoin. Je le contacte et de fait Alain est très sympa et réactif, et il m'explique correctement comment faire.

Schéma et circuit imprimé partiels avec les détails pour la calibration de l'asservissement

Avec ses explications, je comprends le principe : un comparateur (c.i.1) mesure le déphasage du signal de sortie entre un pont 100% résistif (R120, P103 et R121) et un pont LR (Woofer et L304). Ce signal différentiel mesure donc le "retard" de réaction du woofer (la "vitesse" dans les explications officielles). Ce signal est réinjecté (mixé) en entrée de l'ampli basse et corrige la non linéarité de l'ensemble.

La procédure de calibration est à réaliser suite à la dégradation de composants dû à l'âge ou en cas de remplacement du woofer. Elle vise à équilibrer les 2 ponts à 0 et se fait de manière statique. Il faut :

  1. Laisser l'appareil éteint
  2. Ouvrir le fusible fus1 de 2,5A, pour ne pas amener d'impédances parasites depuis l'ampli
  3. Installer un multimètre en mode voltmètre, le +MM sur le point de réglage du trimpot P103 (= borne de R114)
  4. Le -MM sur la borne X6 (fil bleu)
  5. Brancher une pile (P) de 4,5V ou une batterie de 3,7V pour alimenter les 2 ponts en DC, le -P à la masse, borne X4 (fil blanc)
  6. Le +P sur la borne X5 (fil vert)
  7. Le woofer craque, il ne faut pas trainer pour faire l'ajustement
  8. Régler P103 pour être proche de 0V, mais il ne faut pas aller en négatif

Et voilà. Ne pas oublier de remettre le fusible en place. Le résultat sonore semble meilleur, mais pour vérifier, je touche légèrement le trimpot P103, on entend très nettement quand l'ampli devient actif, les basses deviennent de plus en plus fortes mais il faut faire très attention, car si l'on dépasse le point 0, la rétroaction devient positive et l'ensemble oscille très vite et le haut parleur siffle très fort, et l'ensemble pourrait s'abimer ! Même quand le réglage est bon mais un peu fort, lors de l'extinction, le HP siffle ! C'est qu'on est allé trop loin, il faut encore réduire un peu. Le réglage de P103 est délicat, c'est très sensible.

Le son en stéréo est très bon avec les 2 enceintes, même si j'ai toujours un doute. Je vais voir avec le client si je remplace tous les condensateurs, ce qui devrait définitivement remettre le son au top.

Chouettes enceintes à 3 voies avec leurs belles membranes et suspensions blanches

Système hybride original et très avancé, donc intéressant !